根据《中华人民共和国消防法》《湖北省消防条例》《机关、团体、企业、事业单位消防安全管理规定》等法律法规要求,县消防安全委员会办公室拟向社会公布新修订的《湖北省消防安全重点单位界定标准(试行)》(以下简称:《标准》),组织开展2025年度消防安全重点单位申报备案。将有关事项通告如下:
一、申报期限
2025年1月14日起至2月28日
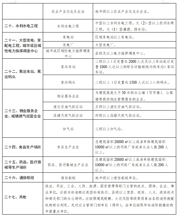
二、申报标准



三、申报要求
1.凡符合《标准》的单位(含个体工商户),无论是否已在2024年确定为消防安全重点单位,均应填写《湖北省消防安全重点单位申报备案表》,加盖公章,主动向县消防救援大队申报备案。
2.消防安全重点单位原则上以经营或者使用单位作为申报主体,申报单位名称为社会统一信用代码证或者营业执照等证照登记名称,并注明本场所的建筑名称、广告名称、招牌名称等广泛周知的名称。
3.一幢建筑物中有两个以上的产权单位,各自产权部分符合《标准》的,应当独立申报备案;如建筑物整体也符合《标准》,由各方确定的统一管理单位申报备案。如统一管理单位为物业服务企业的,应在其名称后备注建筑或服务项目名称,如XX物业公司(建筑或服务项目名称)。
4.有隶属关系的单位,不在同一地点且符合《标准》的,不论下属单位是否具备独立的法人资格,均应当独立申报备案;其申报名称为营业执照或组织机构代码证名称,同时备注所在区域,如:XX医院(XX院区)。
5.《标准》中“公共娱乐场所”是指向公众开放的下列室内场所,包括影剧院、录像厅、礼堂等演出、放映场所;舞厅、卡拉OK厅等歌舞娱乐场所;具有娱乐功能的夜总会、音乐茶座和餐饮场所;游艺、游乐场所;保龄球馆、旱冰场、桑拿浴室等营业性健身、休闲场所等。除上述所列之外,公共娱乐场所还包括一些新生的与所列场所功能相同或相似的营业性场所,如:网吧、美容院、棋牌室、洗脚房,私人影院、剧本杀、密室逃脱场所,具有娱乐功能的餐馆、茶馆、酒吧、咖啡厅,洗浴健身等场所。
6.在《标准》中无准确对应单位类别的,可以按照“业态相近、行业相似”原则,对新业态、新产业按属性予以归类申报。如电竞酒店可按照宾馆进行消防安全重点单位申报,无治疗功能的休养性质的月子护理中心可按旅馆建筑进行消防安全重点单位申报,有治疗功能的月子护理中心可按医院进行消防安全重点单位申报。
7.受理申报联系方式。
联系人:刘洋洋、徐彩兵,联系电话:18371860374、15172837555,邮箱:372503442@qq.com。
咸丰县消防安全生产专业委员会办公室
2025年1月14日





精彩评论文明上网理性发言,请遵守评论服务协议
共0条评论